开云体育
教务处(教师教学发展中心)
搜索
目录
返回开云体育
导航目录
部门开云体育
部门概况
部门简介
工作职责
规章制度
教学管理
教学常规
学习中心
教研成果
教学成果
重点专业
实训基地
精品课程
实践创新
教学竞赛
技能竞赛
最新公告
新闻资讯
通知公告
下载中心
学籍管理
教学检查
学校开云体育
教研成果
教学成果
重点专业
实训基地
精品课程
推荐新闻
关于进一步加强课间操活动管理的通知
2026-03-16
关于开展2026年青年教师教学能力达标考核工作的通知
2026-03-12
2026届毕业生岗位实习管理工作方案
2026-03-06
教研成果
重点专业
当前位置:
教研成果
重点专业
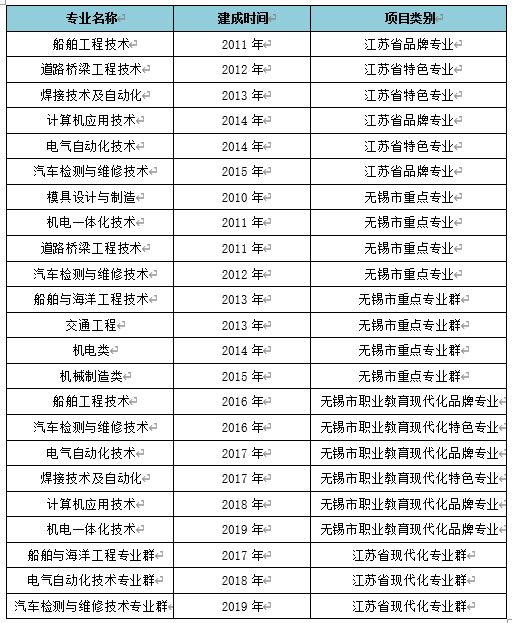
学校重点专业建设一览表
作者:教务处
来源:教务处
发布日期:2020-10-30
浏览量:
上一篇:
学校召开2021年五年制高职新专业申报评审会
下一篇:
学校召开联院专业建设质量标准落实情况自查会
友情链接